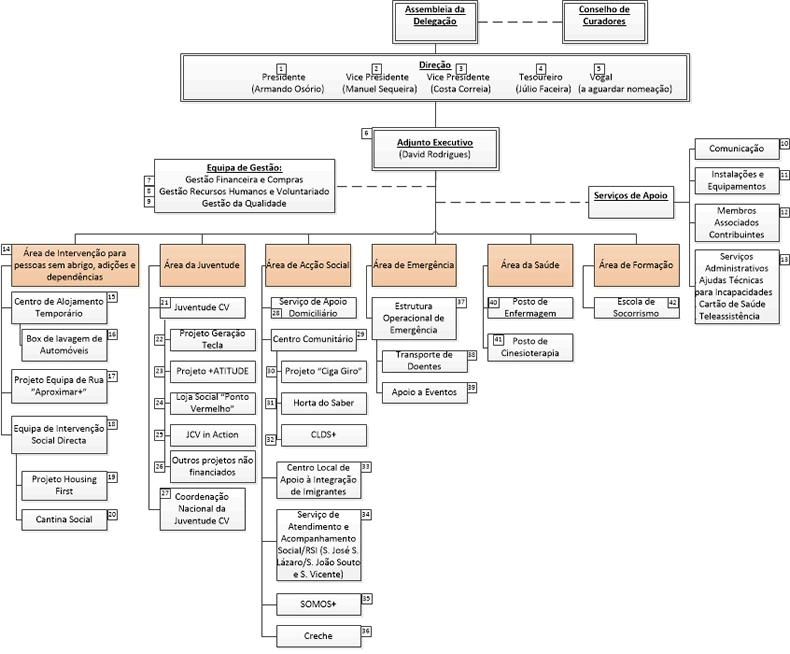
Direcção

A Delegação de Braga é constituída pelos seguintes membros: 

Presidente

Armando Maria da Cunha Osório Araújo
Este endereço de email está protegido contra piratas. Necessita ativar o JavaScript para o visualizar. 

Membros

Vice Presidentes

Manuel Joaquim Cuiça Sequeira

José Costa Correia

Tesoureiro

Júlio Faceira Guedes

Vogal

João Manuel de Barros Figueiredo Cruz

Adjunto Executivo

David Rodrigues
Este endereço de email está protegido contra piratas. Necessita ativar o JavaScript para o visualizar.

Organograma

Pág. 68 de 69
Powered by jms multisite for joomla